当前位置:首页 > 资讯 > 正文

更新啦!中国教育部认可的日本大学名单

更新啦!中国教育部认可的日本大学名单

海外学历是否被中国教育部认可,关系到未来回国就业等问题,不容小觑。据不完全统计,日本目前有将近800所注册大学,其中大部分为私立院校。但不是所有的大学学历都能被认可哦,同学们在选择大学时要注意避免踩雷!

更新啦!中国教育部认可的日本大学名单

2021年8月23日教育部更新获得认证的日本院校名单,与此前公布的名单相比,此次公布名单的主要变化是减少了已经停办或被合并的13所公立大学和20所私立大学。

话不多说,接下来一起来看看公立和私立大学名单都有哪些变化吧!

公立大学:

更新啦!中国教育部认可的日本大学名单更新啦!中国教育部认可的日本大学名单更新啦!中国教育部认可的日本大学名单

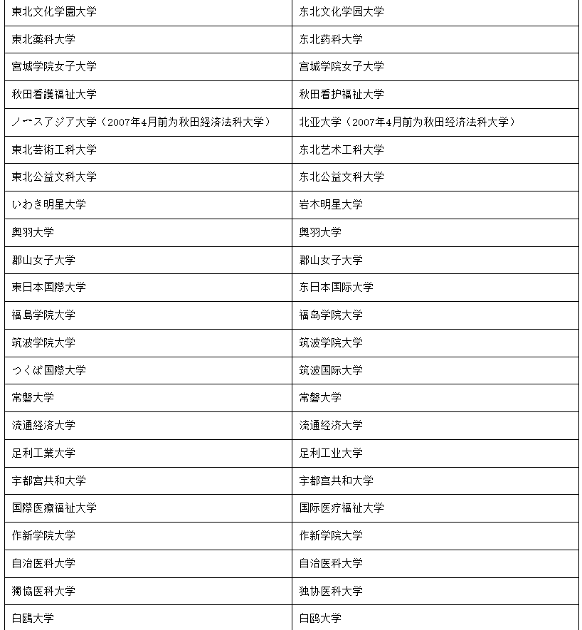
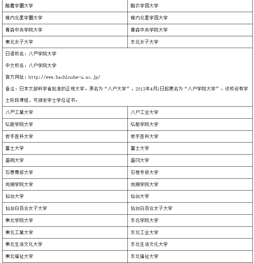
私立大学:

更新啦!中国教育部认可的日本大学名单更新啦!中国教育部认可的日本大学名单更新啦!中国教育部认可的日本大学名单更新啦!中国教育部认可的日本大学名单

由于日本的私立大学实在是太多啦,碍于篇幅这里就不一一例举了,感兴趣的同学可以去教育部官网查看。

接下来简单介绍一下日本公立和私立大学里的“王者”们。

公立大学:

东京都立大学

更新啦!中国教育部认可的日本大学名单

东京都立大学是日本东京唯一一所公立大学,也是由东京都政府出资设立的唯一一所综合性大学。该校拥有人文社会、法学、化学、建筑、航空宇宙等多个优势专业,综合实力为日本公立大学之首 。

名古屋市立大学

更新啦!中国教育部认可的日本大学名单

在日本全国的公立大学中,名古屋市立大学是唯一一所同时设置医学、药学和看护学专业的学校。名古屋市立大学和名古屋大学、名古屋工业大学被称为“中部三雄”。值得一提的是名古屋市立大学附属医院是日本中部地区最大最具影响力的大型综合医院之一。

私立大学:

青山学院大学

更新啦!中国教育部认可的日本大学名单

青山学院大学是一所位于东京的名牌私立大学,也是东京都五大私立名门学府“MARCH”之一,录取难度仅低于早稻田大学和庆应义塾大学。青山学院大学有两个校区,主校区青山校区位于东京都流行文化发源地和时尚产业聚集区——涩谷和表参道之间,相模原校区位于神奈川县相模原市。

同志社大学

更新啦!中国教育部认可的日本大学名单

同志社大学是一所位于日本京都的著名私立顶尖大学,也是日本第三古老的大学。与日本“私学双雄”早稻田大学和庆应义塾大学并称为“日本私学三雄”。同志社大学的入学难度位居西日本地区私立大学之首,同时也是公认的西日本地区四大名校“关关同立”之首。

更新啦!中国教育部认可的日本大学名单

以上就是今天全部的内容啦,希望能对大家有所帮助。赴日留学择校的时候,一定要擦亮自己的眼睛哦~

如果小伙伴们还有其他疑问或者想了解更多留学信息,可以持续关注我们公众号,这里有关于日本留学的超多资讯!也可以扫描下方的二维码添加老师微信,为你免费规划留学方案哦!

最新文章