当前位置:首页 > 资讯 > 正文

2024北京外国语大学日本留学项目招生简章

2024北京外国语大学日本留学项目招生简章

北京外国语大学
日本留学项目招生简章
2024北京外国语大学日本留学项目招生简章
2024北京外国语大学日本留学项目招生简章
走进北外
2024北京外国语大学日本留学项目招生简章

北京外国语大学是教育部直属、985优势学科创新平台和首批国家211工程建设的全国重点大学,是目前我国高等院校中历史悠久、教授语种最多、办学层次齐全的外国语大学。

北京外国语大学作为培养外交、翻译、经贸、新闻、法律、金融等涉外高素质人才的重要基地,取得了突出的成绩,为国家培养了近9万名高质量的涉外人才。据不完全统计,在北京外国语大学毕业的校友中,先后出任驻外大使的就有400多人,出任参赞的近1000人,北京外国语大学因此赢 得了 “共和国外交官摇篮”的美誉。

2024北京外国语大学日本留学项目招生简章

2024北京外国语大学日本留学项目招生简章
2024北京外国语大学日本留学项目招生简章
日本留学预科简介
2024北京外国语大学日本留学项目招生简章

北京外国语大学出国人员培训部日本(大学直录〉项目,是北京外国语大学建立的官方项目之一,诚信可靠,标准化施教旨在培养语言基础过硬、文化底蕴深厚、综合能力过硬的出国留学预备人才。

在语言基本功方面,培养学生"听、说、读、写、译"全面发展的日语能力,在专业技能方面,开设日本语言学、日本文学、日本文化、日本经济等领域的研讨课,为培养学生的专业水准的学术素养打下基础:北外的日语教师团队为日语预科项目的打下坚实的教学基础。

北外于2011年和日本上智大学共同合作开展日语教学项目,为赴日项目的学生提供海外升学指导、选校选课、生活打工等现地服务工作。北外一直致力于在日开拓合作的日本大学,服务于北外的日语系、日本留学预科项目的学生,迄今为止已,日本上智大学、干叶大学、立命馆大学、立教大学、南山大学、大东文化大学、日本大学、东洋大学、樱美林大学、流通科学大学、山梨学院大学、大阪产业大学、名古屋商科等大学在北外都开设招生说明会及考场,同等条件优先录取,学生在北外就读期间各大学招生处老师会到北外做现场招生说明会,和学生面对面答疑,这样家长不用再担心对于日本大学不了解,在国内信息不对称等问题。

2024北京外国语大学日本留学项目招生简章
2024北京外国语大学日本留学项目招生简章
北外日本留学预科优势
2024北京外国语大学日本留学项目招生简章
1
学在北外 官方背书

本项目为北外官方项目,师资为北外日语系在职教师,统一排课,且有固定的教室,享受纯正外语氛围,学生可使用大学图书馆,食堂、参加社团,和统招本科生一样体验大学生活。考试成绩合格颁发北外结业证。

2
省时省钱 多快好省

学生通过一年的学习,便可直接入读日本大学专业课,不用通过日本语言学校过渡,节省在日本语言学校一年的吃住行至少近10万人民币的花费。而通常在语言学校的学习时间可能会更长,本班能帮助学生省时省钱

3
直接合作 名校众多

北外联合日本上智大学开展日语教学项目,为赴日项目的学生提供海外升学指导、选校选课、生活打工等现地服务工作。北外在日开拓合作的日本大学,迄今为止有日本上智大学、千叶大学、立命馆大学、立教大学、南山大学、大东文化大学、日本大学、 东洋大学、樱美林大学、城西国际大学、东京福祉大学、流通科学大学、山梨学院大学、大阪产业大学、名古屋商科大学等直接将北外作为中国地区招生培训基地,同等条件优先录取。

4
北外体系-多重教学

课程每班共配备4位日语系教师,从入门阶段开始句子和语法,釆用语言学家公认的“学习五步骤”,真正做到浸泡式学习。阅读、 听力和造句能力,结合日语等级考试最新动向和历年真题实战,这使得学生能轻松应对日语能力测试的各种出题形式。让学生与统招学生一样享受完整的北外教学体系

5
课时充足 学制合理

周一到周五都上课,总计900课时,每月进行考试,内容包括笔试、听力和口语。让学生在最快的时间内,完成日语本科学生4年的教学进度。

6
管理严格 紧张活泼

实行“授课老师+教学主任+班主任+宿管老师+升学老师”五位一体的教学管理,在教好学生的同时,努力保障学生学好。父母 坐在家就可了解学生的在校情况。此外,生活老师每晚10点到每个宿舍查寝,督促学生准时熄灯就寝,保证8小时睡眠质量。让学生为今后的留学生活做好准备。

2024北京外国语大学日本留学项目招生简章
7
个性留学 一人一案

学生入学后,学校升学老师会安排日本大学讲座、升学讲座、材料指导等,之后再和学生进行一对一商谈,根据学生学习成绩、家庭 经济情况、兴趣爱好、禀赋特性等选择大学与专业,为学生提供科学的留学规划。并可协助家长办理商务签证赴日考察心仪大学,日本都能做好当地的接待和引导。

8
文凭世界认可

入读本班的学员,入学时获得北外发予的录取通知书、学生证、一卡通在通过相关考核后,可以获得北京外国语大学颁发的结业证书, 学员留学日本并顺利毕业,可获得我国教育部认可的日本大学文凭,完成学业的同学可以回国后做留学认证,享受国内同等学历学生的相关待遇。该文凭也在世界范围内被广泛认可。

2024北京外国语大学日本留学项目招生简章
2024北京外国语大学日本留学项目招生简章
北外日本留学预科
2024北京外国语大学日本留学项目招生简章

2024北京外国语大学日本留学项目招生简章

01
日本留学A方案

日本TOP20大学-EJU精英培养项目

北外创立TOP20名校精英学生储备项目,开设了从中级到高级的各种日语课程,以及EJU对策、TOP20高校内考等课程。并且,我们还为学生提供到综合大学与各个领域进行交流机会,以培养具备广阔视野能够为全球社作出贡献人材为目标。

2024北京外国语大学日本留学项目招生简章

2024北京外国语大学日本留学项目招生简章
02
日本留学B方案

日本TOP50大学直录项目(免“留考”)

北外是日本上智大学、南山大学、立教大学、法政大学、金泽大学、大东文化大学等大学的中国招生基地,并与日本立命馆大学、城 西国际大学、日本大学、东洋大学、樱美林大学、流通科学大学、山梨学院大学、大阪产业大学、名古屋商科大学、东京福祉大学等近50所日本高校签订招生协议,为日本的高校在中国招收优质生源,学生同等条件优先录取。

2024北京外国语大学日本留学项目招生简章

2024北京外国语大学日本留学项目招生简章
03
日本留学C方案

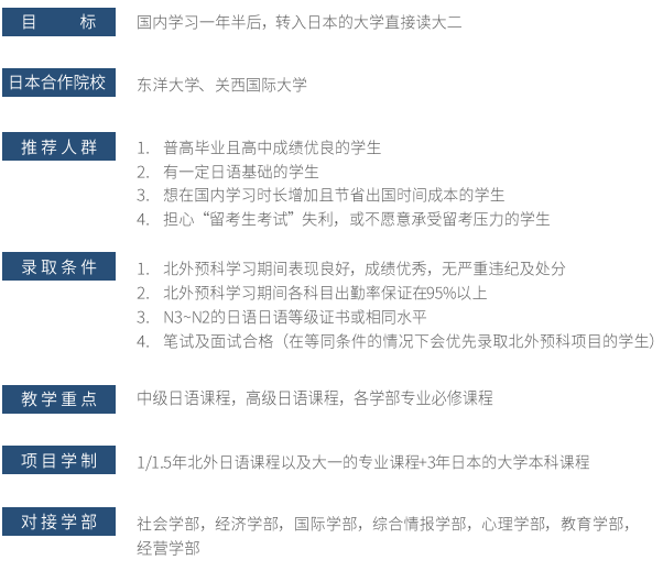
北京外国语大学&东洋大学/关西国际大学1/1.5+3国际本科学分豁免项目

本项目是经(教育部)留学服务中心审批,北京外国语大学和日本东洋大学合办的国际学分豁免项目。针对国内高中毕业且有一定日语基础的学生而设立,北京外国语大学的学制为1.5年,东洋大学的学制为3年。国内项目课程包含日语学分课程和大学专业学分课程。所修学分可以豁免,学生完成课程并顺利达到转入语言要求后,免留考,即可转入东洋大学二年级的本科学位课程。

2024北京外国语大学日本留学项目招生简章

2024北京外国语大学日本留学项目招生简章
04
日本留学D方案

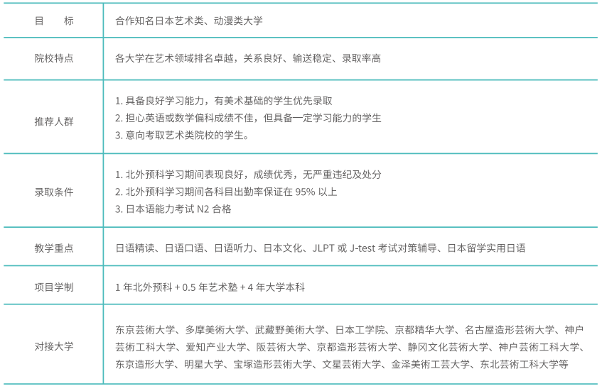
美术艺术生定向培养课程

专业分类

设计类

广告、动画、游戏、插图、画册设计、品牌设计、包装设计、空间设计、展会设计、家具设计、建筑、首饰设计、流行时尚 

音像类

广告相关、摄影、电视摄像艺术、摄像艺术、电影、互动影像艺术、动画

工艺类

染织、金属工艺、陶艺、玻璃工艺、漆艺

多媒体

网络相关、互动媒体艺术、视觉传达

艺术塾课程

美术老师有多年指导留学生升学经验,擅长发掘学生特点,重点培养学生在美术方面的创作能力以及表现能力。通过校园开放日,模拟课程,定期各大美院教授说明会,定期校外写生,让同学们更快更准确的理解日本美术大学升学考试评分基准,在美术课堂上快速适应日本美大考试。

课程:素描、色彩、插画、小论文、面试辅导、写生等

2024北京外国语大学日本留学项目招生简章

2024北京外国语大学日本留学项目招生简章
2024北京外国语大学日本留学项目招生简章
北外学习时间轴线
2024北京外国语大学日本留学项目招生简章

2024北京外国语大学日本留学项目招生简章

2024北京外国语大学日本留学项目招生简章
2024北京外国语大学日本留学项目招生简章
报名须知
2024北京外国语大学日本留学项目招生简章
2024北京外国语大学日本留学项目招生简章
报名流程

1、学生提交报名表、身份证复印件2份、学历证明复印件、高中成绩单复印件、JLPT成绩复印件(如有)、1寸白底免冠近照4张

2、入学考试及审核

3、发放录取通知书,入学材料审核通过或入学考试合格3个工作日后发放录取通知书

4、缴纳学费预付款8000元,此费用报道时可抵学费

5、确认宿舍房型

6、开学报道,缴纳全部费用

2024北京外国语大学日本留学项目招生简章
招生条件

1、具有爱国主义信念,诚实守信,遵纪守法,无犯罪纪录,无心理疾病

2、具有浓厚的外语学习兴趣

3、高中或等同学历学习成绩合格、准予毕业

2024北京外国语大学日本留学项目招生简章

欲了解更多详情,请咨询我们老师:

留学预科:齐老师

2024北京外国语大学日本留学项目招生简章

欲了解更多详情,请咨询我们老师:

留学预科:李老师

2024北京外国语大学日本留学项目招生简章

400-043-5255

最新文章